No.10171
? Wide Input Voltage Range: 2.7V-14.0V
? Wide Output Voltage Range: 4.5V-14.6V
? Fully Integrated High-side/Low-side Power MOSFETs:
13mΩ/11mΩ
? Up to 12A Switch Current and Programmable Peak
Current Limit
? Typical Shut-down Current: 1uA
? Programmable Switching Frequency: 200kHz-2.2MHz
? Output Overvoltage Protection at 15.4V
? Feedback Overvoltage Protection at 110% of Reference Voltage
? Selectable PFM or Forced PWM Mode
? Programmable Soft Start
? Thermal Shutdown Protection: 150°C
? Available in DFN-20 3.5mmx4.5mm Package
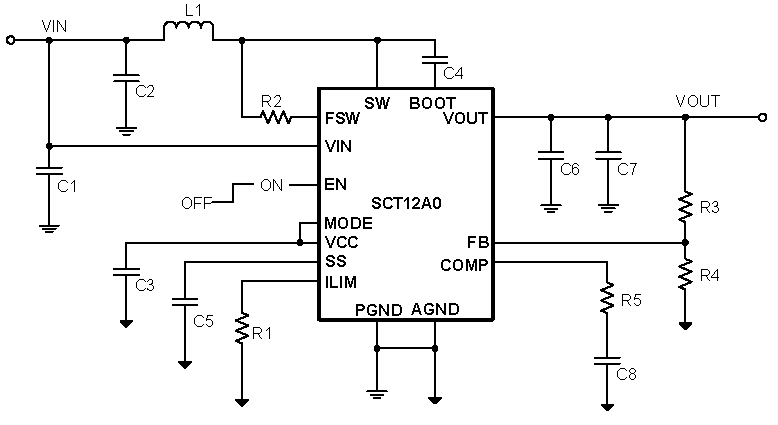
The SCT12A0 is a high efficiency synchronous boost converter with fully integrated a 13mΩ high-side MOSFET and an 11mΩ low-side MOSFET, supporting 2.7V to 14V input voltage range and up to 12A switch current. The switch current limit can be adjustable with an external resistor. The SCT12A0 adapts constant off-time peak current control to provide fast transient. An external compensation network allows flexibility setting loop dynamics to achieve optimal transient performance at different load conditions. Using MODE pin selects either Pulse Frequency Modulation (PFM) operation or forced Pulse Width Modulation (PWM) operation. The switching frequency in PWM mode is adjustable from 200KHz to 2.2MHz by an external resistor. The device also features programmable soft-start time with an external capacitor. The SCT12A0 monitors both output voltage and feedback voltage to protect overvoltage condition. It features cycle-by-cycle peak current limit and thermal shutdown protection when the device over loads.









