No.10169
● Wide Input Voltage Range: 2.7V-20V
● Wide Output Voltage Range:4.5V-21V
● Fully Integrated 13mΩ High Side FET and 11mΩ
Low Side FET
● Up to 96% Efficiency at Vin=7.2V, Vout=15V, and Iout=2A
● Up to 15A Switch Current and Programmable
Peak Current Limit
● Load Disconnection Control with an External P
Channel MOSFET
● Typical Shut-down Current: 1uA
● Programmable Switching Frequency: 200kHz-1.0MHz
● PFM Mode
● Programmable Soft Start
● Output and Feedback Overvoltage Protection
● Thermal Shutdown Protection: 150°C
● Available in DFN-20L 3.5mmx4.5mm Package
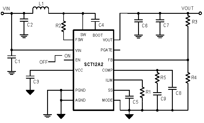
The SCT12A2 is a high efficiency synchronous boost converter with fully integrated a 13mΩ high-side MOSFET and an 11mΩ low-side MOSFET, supporting 2.7V to 20V input voltage range and up to 15A switch current. The switch current limit can be adjustable with an external resistor.
The SCT12A2 adapts constant off-time peak current control to provide fast transient. An external compensation network allows flexibility setting loop dynamics to achieve optimal transient performance at different load conditions. Connection MODE pin to ground selects the Pulse Frequency Modulation (PFM) operation.
The SCT12A2 offers the gate control for an external P-channel MOSFET to disconnect load from boost converter output. This safety feature prevents the damage on load from input shooting through to output in shutdown condition. The SCT12A2 monitors both output voltage and feedback voltage to protect over voltage condition. It features cycle-by-cycle peak current limit and thermal shutdown protection when the device over loads.









