No.13807
? Wide Input Range: 4.5V-60V
? Up to 5A Continuous Output Current
? 0.8V ±1% Feedback Reference Voltage
? Integrated 80m? High-Side MOSFET
? Low Quiescent Current: 175uA
? Pulse Skipping Mode (PSM) in light load
? 130ns Minimum On-time
? 4ms Internal Soft-start Time
? Adjustable Frequency 100KHz to 1.2MHz
? External Clock Synchronization
? Precision Enable Threshold for Programmable
Input Voltage Under-Voltage Lock Out Protection
(UVLO) Threshold and Hysteresis
? Low Dropout Mode Operation
? Derivable Inverting Voltage Regulator
? Over-voltage and Over-Temperature Protection
? Available in an ESOP-8 Package
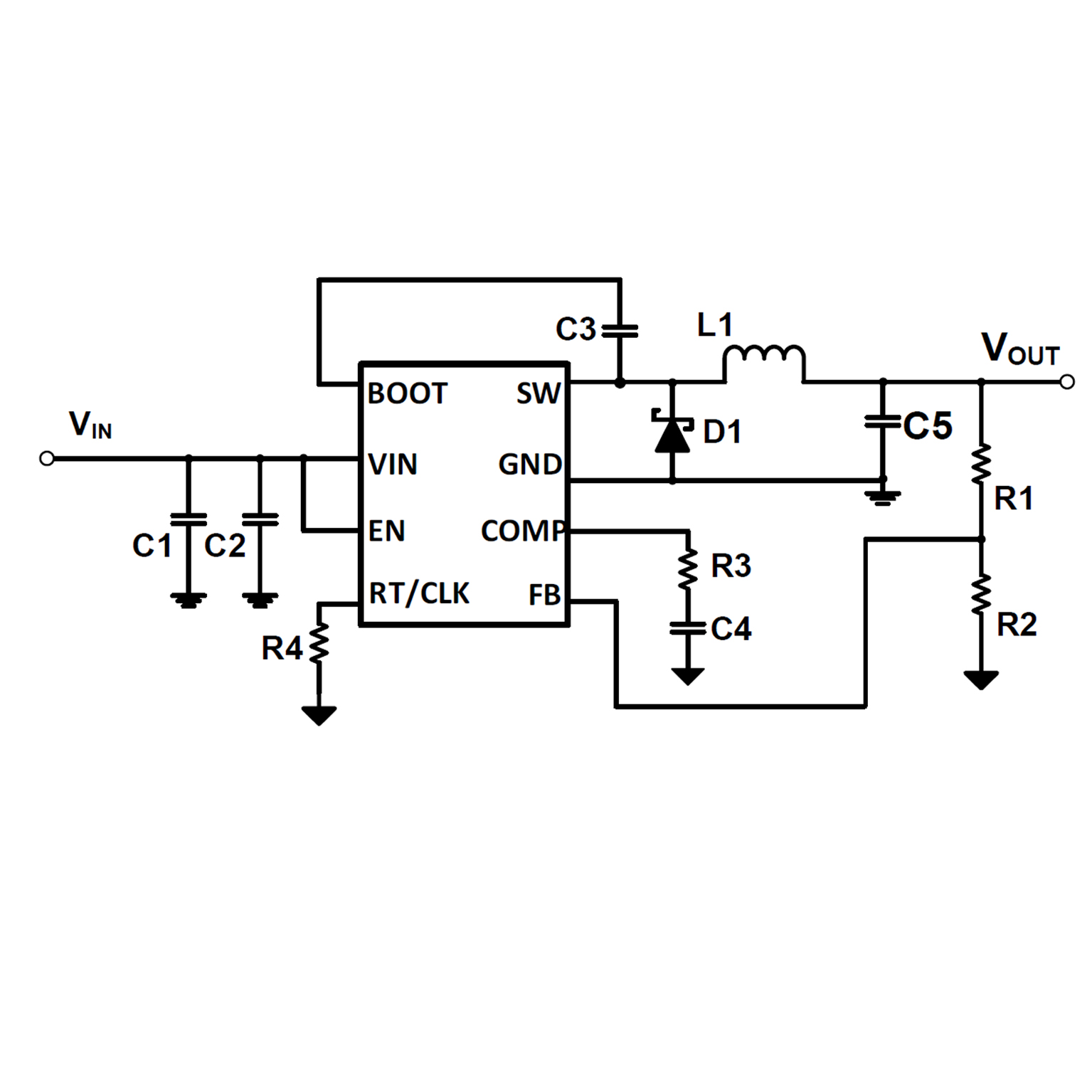
The SCT2650 is 5A buck converter with wide input voltage, ranging from 4.5V to 60V, which integrates an 80m? high-side MOSFET. The SCT2650, adopting the peak current mode control, supports the Pulse Skipping Modulation (PSM) which assists the converter on achieving high efficiency at light load or standby condition.
The SCT2650 features programmable switching frequency from 100kHz to 1.2MHz with an external resistor, which provides the flexibility to optimize either efficiency or external component size.
The converter supports external clock synchronization with a frequency band from 100kHz to 1.2MHz. The SCT2650 allows power conversion from high input voltage to low output voltage with a minimum 130ns on-time of high-side MOSFET. The device offers fixed 4ms soft start to prevent inrush current during the startup of output voltage ramping.
The SCT2650 features external loop compensation to provide the flexibility to optimize either loop stability or loop response. The SCT2650 provides cycle-by-cycle current limit, thermal shutdown protection, output over-voltage protection and input voltage under-voltage protection. The device is available in an 8-pin ESOP-8 package.









