No.10979
● Wide 7.5V to 40V Input Voltage Range
● Fixed 125kHz Switching Frequency
● Duty Cycle Range (0 ~ 100%)
● CC/CV Mode Control
● Up to 3.5A Output Current
● High Efficiency Up to 95%
● 0.797V Reference Voltage
● Output Short Circuit Protection
● FB Resistance Short Protection
● Nearly Zero Input Current at Short Circuit Protection
● Internal Soft-Start
● Programmable Output Cable Compensation
● Thermal Shutdown Protection
● Available in a SOIC-8 Package
● RoHS Compliant and Halogen Free
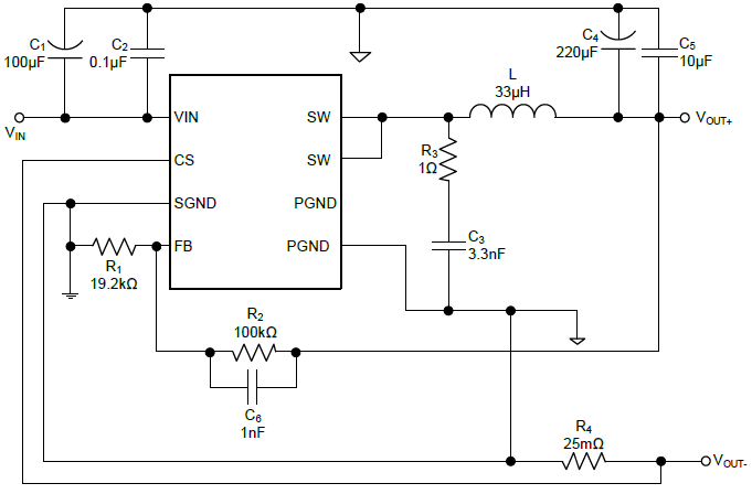
The AAP6010A is a wide input voltage, high efficiency current mode synchronous buck converter that achieves excellent load and line regulation. The AAP6010A operates in either constant output current (CC) mode or constant output voltage (CV) mode. The CC current value is set by an external sense resistor. AAP6010A provides up to 3.5A output current at 125kHz switching frequency.
The AAP6010A is in a Green SOIC-8 package. It is rated over the -40℃ to +85℃ temperature range.









