No.11065
● Ultra Low Dropout - 0.3V(typical) at 2A Output Current
● Adjustable mode: 1.22V Reference Voltage
● Fixed mode:2.5V, 3.3V, 5V output voltage
● Operating voltage can be up to 12V.
● Current-Limit and Thermal Shutdown Protection
● Short circuit protection, Enable function.
● Built-in internal SW P-channel MOS
● SOP-8L Pb-Free Package.
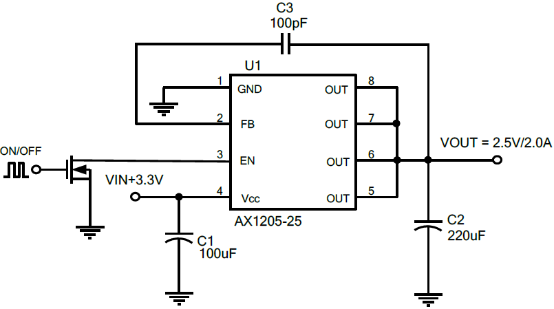
The AX1205 is a low-dropout voltage regulator suitable for various electronic equipments. It provides constant voltage power source. The dropout voltage of AX1205 is below 0.3V in full rated current (2A). This regulator has various functions such as a peak current protection, a thermal shut down, a short circuit protect.
The AX1205 is available in SOP-8L power package which features small size to reduce the junction-to-case resistance, being applicable in 0.1~1.6W applications.









