No.11159
● Wide Voltage Operation: 2.7V to 12V
● On-Resistance for Switches:1Ω (TYP)
● -VCC to +VCC Rail-to-Rail Low DistortionPositive and
Negative Signal Passing
● Fast Switching Times
● High Off-Isolation
● Very Low Crosstalk
● 1.8V Logic Compatible Control Pin
● Break-Before-Make Switching
● -40℃ to +85℃ Operating Temperature Range
● Available in Green WLCSP-1.27×2.13-15B and SOIC-14 Packages
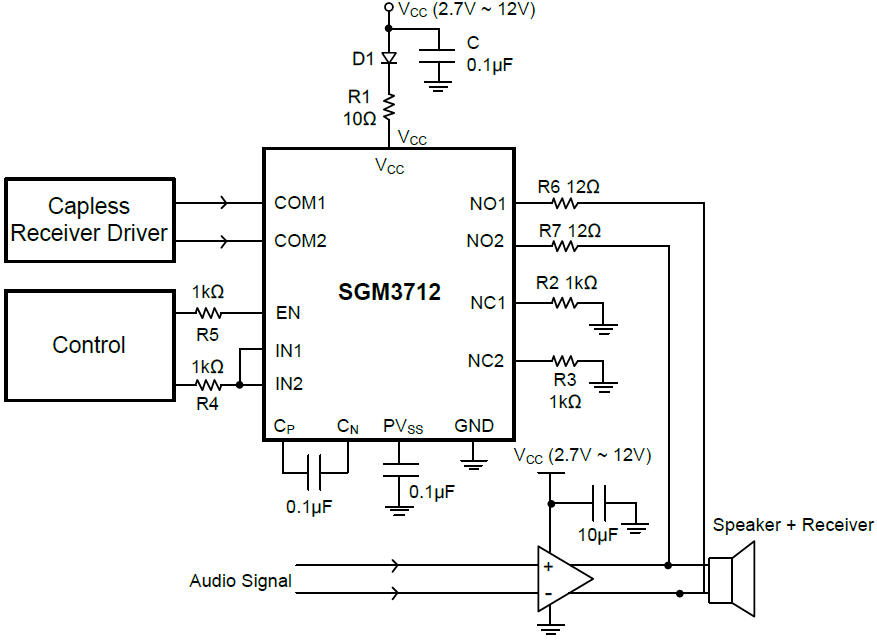
The SGM3712 is a high voltage, -VCC to +VCC wide range positive and negative signal passing dual single-pole/double-throw (SPDT) analog switch that is designed to operate from a single 2.7V to 12V power supply. Targeted applications include battery powered equipment that benefit from the SGM3712’s low 1Ω (TYP) on-resistance for dual NO to COM switches and dual NC to COM switches and fast switching speeds.
The SGM3712 has excellent on-resistance matching (0.01Ω TYP) between switches and guarantees excellent on-resistance flatness over all signal range. This ensures excellent linearity and low distortion when switching audio signals.
The SGM3712 is a committed dual single-pole/double- throw (SPDT) that consist of two normally open (NO) and two normally closed (NC) switches. This config- uration can be used as a dual 2-to-1 multiplexer.
The SGM3712 can pass -VCC to +VCC wide range positive and negative signals with very low distortion.









