No.10806
? 2.7V to 5.5V Input Voltage Range
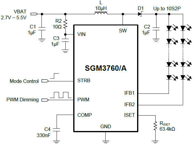
The SGM3760 and SGM3760A are dual-channel screen flash WLED drivers which provide highly integrated solutions for single-cell Li-Ion battery powered smart phone backlight. The SGM3760/A have a built-in high efficiency boost regulator with integrated 3.6A/40V power MOSFET and support as low as 2.7V input voltage. With two high current-matching capability current sink regulators, the devices can drive up to 10S2P WLEDs. The SGM3760/A are quite suitable for smart phone image capture using display device as screen flash light sources, as they can output up to 80mA/60mA current per channel at 32V for 330ms when the strobe signal is active.
The backlight mode default white LED current is set with the external sensor resistor, as shown in the typical application. During the operation, the LED current can be controlled by a pulse width modulation (PWM) signal applied to the PWM pin.
When the device is working, if the STRB pin is pulled high, it will turn on flash mode within 50μs. And the output current is regulated to 4× for SGM3760 and 3× for SGM3760A of the backlight mode that is determined by the PWM signal duty cycle. And it will turn to backlight mode within 50μs when the STRB is pulled low or the strobe signal keeps high over the 330ms timer. The SGM3760/A integrate built-in soft-start, over- voltage, over-current protection, and thermal shutdown protection.









