No.10802
? 1.8V to 18V Range for PVIN
? 4.5V to 18V Range for VIN
? Low RDSON Integrated Switches (27mΩ/18mΩ)
? Split Rails for Supply (VIN) and Power (PVIN)
? Fixed 200kHz to 2MHz Switching Frequency
? External Clock Synchronization
? Voltage Tracking Capability
? 0.8V Internal Voltage Reference
? ±1% VREF Accuracy
? 3.3μA (TYP) Shutdown Quiescent Current
? Monotonic Start-Up with Pre-Biased Outputs
? Adjustable Soft-Start Time
? Power Sequencing Capability
? Under-Voltage/Over-Voltage Power Good Output
? Adjustable Input Under-Voltage Lockout (UVLO)
? -40℃ to +125℃ Operating Temperature Range
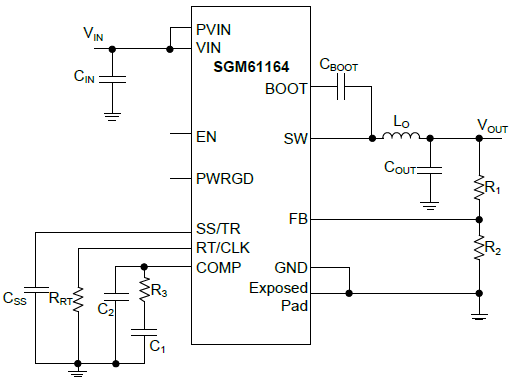
The SGM61164 is an efficient, 6A, synchronous, step- down converter with integrated power MOSFETs and wide 4.5V to 18V input range. This current mode control device is optimized for high density applications with minimal number of external components. High switching frequency, up to 2MHz can be chosen to reduce the solution size by smaller inductor and capacitors. This device can be used as a standalone or tracking power supply. The SS/TR pin can be used to control the output voltage start-up ramp or as an input for tracking. Power supply sequencing for two or more power supplies is possible by using the enable input (EN) and the open-drain power good output (PWRGD) signals.
The high-side FET (HS) current is cycle-by-cycle limited for overload protection. The low-side FET (LS) sourcing current is also limited to prevent current runaway. The low-side switch also has a sinking current limit that turns it off if an excessive reverse current flows through it. Thermal shutdown protection disables the device if the die temperature exceeds the shutdown threshold.









