No.10996
● 2.4V to 5.0V Input Voltage Range
● Adjustable 3.0V to 5.0V Output Voltage
● Programmable NMOS Peak Current Limit: 500mA to 3.5A
● Synchronous Boost Rectification and Internal Compensation
● 1.2MHz Switching Frequency
● Reverse Current Blocking
● True Load Disconnect in Shutdown
● Up to 95%Efficiency
● Power-Good Indication
● Programmable Over-Voltage Protection
● Over-Temperature and Short-Circuit Protection
● Available in Green TDFN-3×3-12L Package
● -40℃ to +85℃ Operating Temperature Range
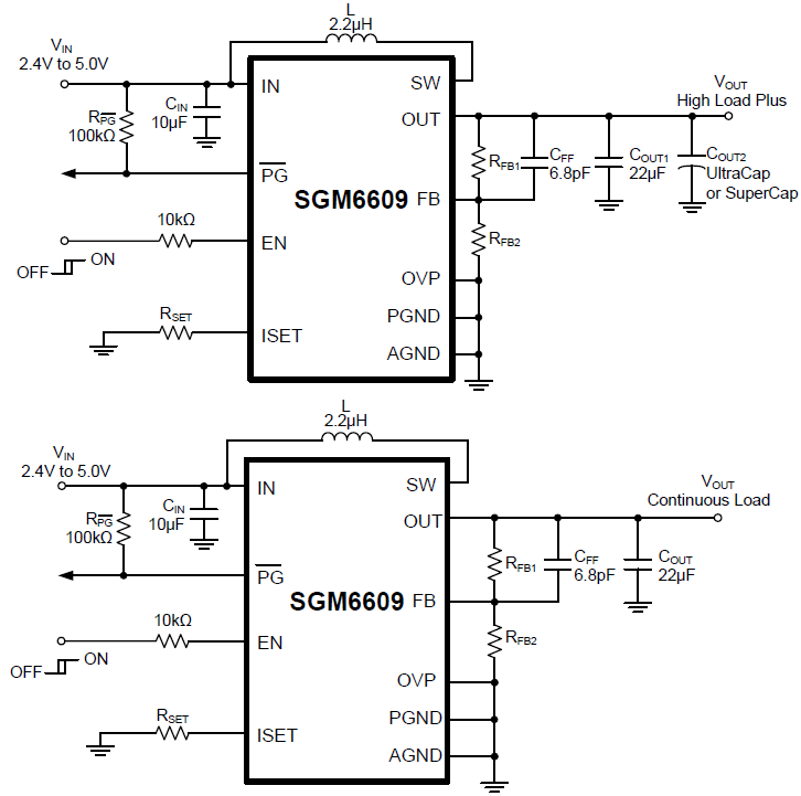
The SGM6609 is a high current, synchronous step-up converter with programmable low-side MOSFET peak current limit of 500mA to 3.5A. It is ideal for preventing input current from overloading system power in PCI-E card applications based on WCDMA/Edge/GPRS/ TD-SCDMA, PCI-E card GSM high load pulse applications. With a suitable ultra-cap or super-cap, the SGM6609 ensures that output voltage meets load power requirements when large load pulses are applied. It is also ideal for CDMA/Evdo-A/Evdo-B and other industry modem continuous load current applications. The output voltage of the SGM6609 is programmed from 3.0V to 5.0V by an external resistive divider. Optimized internal compensation provides fast transient response with no external components. Light load switching frequency modulation and low quiescent current maintains high efficiency performance for light load mode conditions.
The low-side power MOSFET peak current limit of 500mA to 3.5A is set via an external resistor to protect the system power from overload.









