No.10769
The SGM8425 (single), SGM8426 (dual) and SGM8428 (quad) are low power, high voltage, rail-to-rail input and output operational amplifiers. These devices can operate from ±2.25V to ±15V dual power supplies or from +4.5V to +30V single supplies. The SGM8425/6/8 have a bandwidth of 18MHz (-3dB), while consuming only 1.6mA per amplifier. They also provide common mode input ability beyond the supply rails, as well as rail-to-rail output capability. This enables the SGM8425/6/8 to offer maximum dynamic range at any supply voltage.
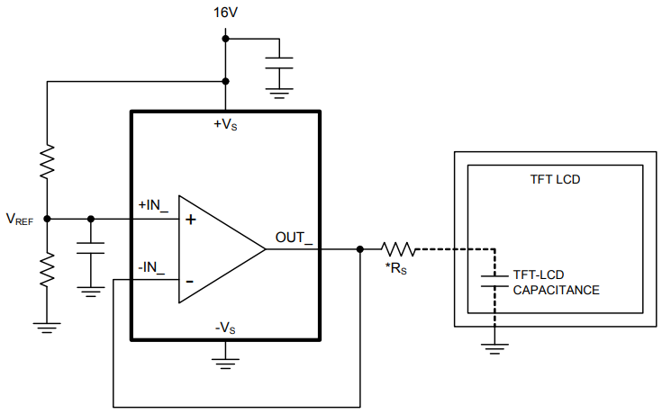
The SGM8425/6/8 also feature fast slewing and settling times. These features make these amplifiers ideal for use as voltage reference buffers in Thin Film Transistor Liquid Crystal Displays (TFT-LCD). Other applications include battery power, portable devices, and anywhere low power consumption is important.









