No.10618
? Triple 3rd-Order 8MHz (SD) Filters
? Transparent Input Clamping
? 6dB Output Driver Gain and Drive Dual Video Loads
? Rail-to-Rail Output
? Input Voltage Range Includes Ground
? AC- or DC-Coupled Inputs
? AC- or DC-Coupled Outputs
? Operates from 2.5V to 5.5V Single Power Supply
? Low Power (2.5mA/Channel)
7.4mA Total Supply Current
? Available in Green SOIC-8 Package
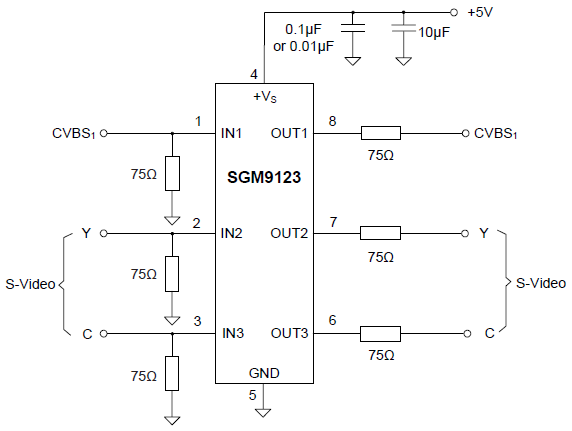
SGM9123 is a video buffer which integrates triple 6dB gain rail-to-rail output drivers and triple 3rd-order output reconstruction filters with a -3dB bandwidth of 8MHz and 44V/μs slew rate. SGM9123 provides improved image quality compared with passive LC filters and discrete drivers solution. Operating from single power supply ranging from 2.5V to 5.5V and sinking an ultra-low 7.4mA quiescent current, the SGM9123 is ideally suited for battery powered applications.
SGM9123 can be DC-coupled or AC-coupled with input video signal, such as the output stage of DAC to eliminate out-of-band noise. Internal diode clamps and bias circuitry may be used if AC-coupled inputs are required. SGM9123 also integrates an internal level shift circuit which avoids sync-pulse being clipped and allows DC-coupled output. The SGM9123 is available in Green SOIC-8 package and ESD (HBM) reaches 8KV.









